 再也不要(yao)辜負青春(chun) 月薪13600元的學長(chang)談歷程
							時間:2018-06-25      來源:嵌入式培(pei)訓(xun)
							再也不要(yao)辜負青春(chun) 月薪13600元的學長(chang)談歷程
							時間:2018-06-25      來源:嵌入式培(pei)訓(xun) 
							【學員簡介】
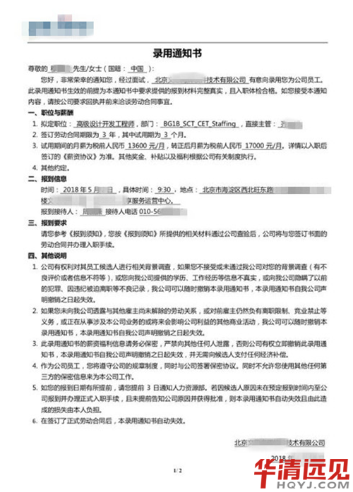
姓名:穆同學(xue)
畢(bi)業學校(xiao):西安**大學
專業:電子科學(xue)與技(ji)術(光(guang)電子方向)
就職公司(si):北京(jing)****軟件技術有限(xian)公司(si)
崗位:高級設計(ji)開發工程(cheng)師
薪資待遇(yu):試用期-13600元(yuan) / 轉正-17000元(yuan)
【學(xue)員感言(yan)】
我是一(yi)名(ming)(ming)畢(bi)業三年的大(da)學生(sheng),學校是西安(an)**大(da)學。在大(da)學期間,由于(yu)對未來規劃不清晰(xi),在畢(bi)業的時候(hou)考(kao)過(guo)(guo)半年研(yan)究生(sheng),但(dan)終未如(ru)愿。在學校學過(guo)(guo)C語(yu)言(yan)但(dan)不是很系統,所以(yi)對于(yu)自己C語(yu)言(yan)水平也(ye)沒有一(yi)個(ge)清晰(xi)的認識(shi)。在進入(ru)到一(yi)家通信公司擔任研(yan)發(fa)助理期間,接觸到了“嵌入(ru)式芯片”這一(yi)名(ming)(ming)詞,隨即產生(sheng)了興趣(qu)。于(yu)是,開始自學c語(yu)言(yan),c++,自己買過(guo)(guo)一(yi)套(tao)(tao)三套(tao)(tao)stm32f407開發(fa)板進行開發(fa)學習,加上自己之(zhi)前有點數模電(dian)基礎,上手(shou)很快。于(yu)是便上位做(zuo)了一(yi)名(ming)(ming)stm32開發(fa)工(gong)程(cheng)師一(yi)職。
我(wo)覺(jue)得(de)(de)(de)(de)自己對技(ji)術開(kai)發還是(shi)(shi)很有(you)興趣的(de)(de),深知(zhi)單單只是(shi)(shi)stm32系列單片機已經不能滿足(zu)當前的(de)(de)社會(hui)(hui)需求。雖然(ran)(ran)也曾試著去(qu)往高層次的(de)(de)linux方向發展,但仍然(ran)(ran)覺(jue)得(de)(de)(de)(de)有(you)些地方沒有(you)人指導就會(hui)(hui)迷茫。我(wo)知(zhi)道:單單只是(shi)(shi)自己去(qu)看(kan)沒有(you)實踐沒有(you)實際的(de)(de)項(xiang)目(mu)經驗是(shi)(shi)不足(zu)以踏(ta)入(ru)linux開(kai)發這一(yi)行(xing)業的(de)(de)。“紙上得(de)(de)(de)(de)來終覺(jue)淺,絕知(zhi)此(ci)事要躬(gong)行(xing)”!我(wo)覺(jue)得(de)(de)(de)(de)尤其適用于在嵌(qian)入(ru)式(shi)(shi)開(kai)發上,我(wo)知(zhi)道華清(qing)遠見(jian),也有(you)同學在西(xi)安市華清(qing)遠見(jian)分(fen)部學習。搞(gao)嵌(qian)入(ru)式(shi)(shi)還是(shi)(shi)信(xin)得(de)(de)(de)(de)過華清(qing)遠見(jian),后來聽(ting)說“星創客(ke)(ke)”培訓班,都是(shi)(shi)只招有(you)基礎或(huo)者有(you)工作經驗的(de)(de)培訓5個(ge)月。雖然(ran)(ran)時間多一(yi)個(ge)月,學費也多一(yi)些,但我(wo)覺(jue)得(de)(de)(de)(de)星創客(ke)(ke)是(shi)(shi)一(yi)個(ge)負責任的(de)(de)培訓班,希望(wang)能進入(ru)星創客(ke)(ke)5個(ge)月,能蛻(tui)變為(wei)一(yi)名精英人才。
作為已經工作了兩(liang)年的(de)畢業生,現實(shi)的(de)壓力(li)(li)也越(yue)來(lai)越(yue)大(da)。自己不拼一(yi)把(ba),真不知道自己有多大(da)實(shi)力(li)(li)。看到從(cong)北京回來(lai)的(de)同學說那(nei)里薪資(zi)福利,身處二線城(cheng)市的(de)我(wo)深(shen)表羨慕。真心(xin)覺(jue)得(de)自己該為未來(lai)拼一(yi)次了,我(wo)相信,通過自己的(de)努力(li)(li),拿出高考時那(nei)份熱情與耐力(li)(li),我(wo)會成為星創客(ke)的(de)優秀畢業生。
其次,大學期間雖說學過c語(yu)言,后來又自學了一陣,也能寫出程序(xu)在(zai)芯片(pian)上跑,實現自己想要的(de)(de)(de)功能。但覺得(de)如果進入linux的(de)(de)(de)世界,這點東西還(huan)遠(yuan)遠(yuan)不(bu)夠(gou)。我(wo)(wo)有(you)一顆踏實做技(ji)術的(de)(de)(de)心,也深(shen)信(xin)學好(hao)(hao)技(ji)術對(dui)于(yu)我(wo)(wo)對(dui)于(yu)家(jia)庭的(de)(de)(de)期望都(dou)是(shi)值得(de)的(de)(de)(de)。“再不(bu)要辜負青(qing)春了!”這是(shi)我(wo)(wo)父親在(zai)我(wo)(wo)要辭職報班學習之前叮囑我(wo)(wo)的(de)(de)(de)。學好(hao)(hao)技(ji)術,找份(fen)好(hao)(hao)工作,對(dui)得(de)起(qi)自己,對(dui)得(de)起(qi)家(jia)人!
目前,我已經(jing)找到一份滿意的工作,在此,感謝帶過我的老師,一起奮(fen)斗的同學,并希(xi)望華清越辦越好(hao)!
 
入(ru)職Offer
結語:
“再(zai)也(ye)不要(yao)辜(gu)負青(qing)春”。簡單的一句(ju)話寄(ji)托(tuo)了穆(mu)同學父親對他的期望(wang)與(yu)支持,也(ye)體現(xian)了穆(mu)同學即將踏上青(qing)春旅途,不畏艱難,奮勇向前的決心!在此,小編(bian)希望(wang)在華清上課的同學們能向穆(mu)同學一樣,無(wu)論有再(zai)多的困難,都(dou)要(yao)一如既(ji)往(wang)的堅持下去!青(qing)春只一回,不要(yao)讓自己后悔!

